虚幻引擎的50个提高效率的技巧-快速开发提示 #26 UE – 更改资源默认变换
虚幻引擎的50个提高效率的技巧-快速开发提示 #26 UE – 更改资源默认变换

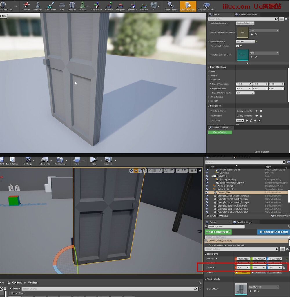
最好的办法是回到我们的 3D 程序,进行快速转换更改、重新导出和重新导入资产。这本身也可能有点耗时,特别是如果您在迭代时必须重复该过程几次以获得所需的结果。但是,还有另一种更快的方法可以在引擎本身中完成,我们可以调整资产导入设置。如果打开资产,请向下滚动详细信息面板,直到到达“导入设置”类别,然后打开“转换”卷展栏,这就是我们正在寻找的。

我可以通过为导入统一比例值输入 2 来解决我的门是尺寸一半的问题。

当您更改值时,实际上什么都不会发生。这是正常的,我们会影响导入设置,因此您只需再次重新导入网格即可。您可以从编辑器窗口顶部的“重新导入基础网格体”按钮执行此操作。

然后,我们的门资产将缩放到其原始大小的两倍。这会影响资产默认值,因此如果我们回到我们的级别,我们将看到门的大小也增加了。

您可以影响整个变换设置范围。在下面的示例中,我将门偏航旋转了 -90,并在 Z 轴上向上抬起了 100。

正确地做事总是好的,但有时(特别是在原型/游戏开发大赛中)你只需要将你的资产旋转 90 度或将比例增加 5%,这是一种非常快速和简单的方法。
本站所有文章、资源等一切内容,皆为在本站的注册网友所发布、上传、提供,如您发现任何内容侵犯了您的合法权益,请携版权等相关证明致信vamwxyz@gmail.com 与我们联系 ,我们将第一时间进行处理。本站周1-周5每日稳定更新优质资源20+,开通永久SVIP全站资源永久免费!
本站防失联地址,请务必收藏:VAMW.XYZ
VAM » 虚幻引擎的50个提高效率的技巧-快速开发提示 #26 UE – 更改资源默认变换
常见问题FAQ
- 关于解压密码和游戏资源使用方式的简要说明
- 本站默认解压密码为发布页网址:vamw.xyz 注意是小写,如果有其他密码也都在资源页面详细说明了,请认真查看,任何资源请下载后解压、切勿在线解压!VAM场景和人物形象资源下载解压缩后,放到VAM游戏目录里的AddonPackages文件夹后重启游戏即可,如D:\VAM\vam1.22.0.3\AddonPackages;更多教程请点击打开
- 海外用户怎么支付怎么下载?How can overseas users make payments and download?
- 本站支持“支付宝”、“微信”、“paypal”方式支付,如需“paypal”支付,点击打开Paypal支付;本站所有资源存储于“百度云网盘”,海外用户亦可通过本站教程下载安装注册“百度云网盘”进行资源的下载使用,点击查看教程
Our website supports payments via "Alipay", "WeChat" and "PayPal". If you want to pay with "PayPal", please click Paypal Payment. All the resources on our website are stored in "Baidu Cloud Disk". Overseas users can also download, install and register "Baidu Cloud Disk" according to the tutorials on our website to download and use the resources. Click here to view the tutorials
- 怎么推广赚钱,怎么免费加入VIP?
- 高佣金活动进行中:本站开启用户推广赚钱模式,所有用户可以通过文章页或个人中心的的推广链接进行推广赚钱,普通用户推广佣金为15%;永久VIP推广佣金为30%,所有通过你的推广链接注册的用户,在后续发生的所有消费或充值会员的行为,您都有佣金拿!满50可申请提现!普通用户可以在金额达到充值会员金额的时候申请加入会员!赶快行动吧! 点此查看详情